PV column
-
2026/05/08
2026 ESIE Insight: AI enablement and application-driven demand propel energy storage into a new phase of digital-AI convergence (InfoLink Consulting)
energy
-
2026/05/01
How domestic renewables can shield Europe from fossil fuel shocks (SolarPower Europe)
energy
-
2026/04/15
AI-enabled hacks expose remote shutdown risk in microinverters (PV Magazine)
Photovoltaic
-
2026/04/08
The energy security fallout: from fossil fuel fragility to electric independence (EMBER)
energy
-
2026/04/01
How Auctions Can Distribute Risks More Equitably and Maximise Benefits (by IRENA)
consulting
-
2026/03/19
World’s first standard for plug-in solar devices (BSW & VDE in Germany)
Photovoltaic
-
2026/03/11
Global ranking of solar panel shipments in 2025 (InfoLink Consulting)
Photovoltaic
-
2026/02/19
Japan’s energy storage policy trend (by InfoLink Consulting)
energy
-
2026/01/09
2025 Taiwan solar PV market (InfoLink)
Photovoltaic
-
2025/12/18
Commission proposes upgrade of the EU’s energy infrastructure to lower bills and boost independence (by European Commission)
consulting
-
2025/12/01
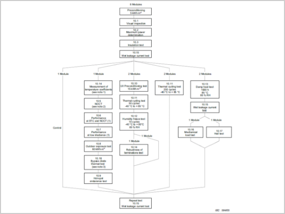
Basic Understanding of IEC Standard Testing For Photovoltaic Panels (by TÜV SÜD America)
Photovoltaic
-
2025/11/11
“Emerging markets become new engines of global energy storage growth: the case of Australia” by InfoLink
energy

